關於矽統
公司簡介
公司沿革
企業社會責任
全球據點
聯絡我們
產品資訊
應用方案
開發工具
新聞中心
Language
English
繁體中文
简体中文
應用方案
應用方案
健康醫療
血壓計
感測量測
PIR感應器
電池管理
鋰電池計量計
多串動力電池
三/四串動力電池
人機互動
觸控方案
量測儀表
數位複用表
工業儀表
數位壓力傳感器
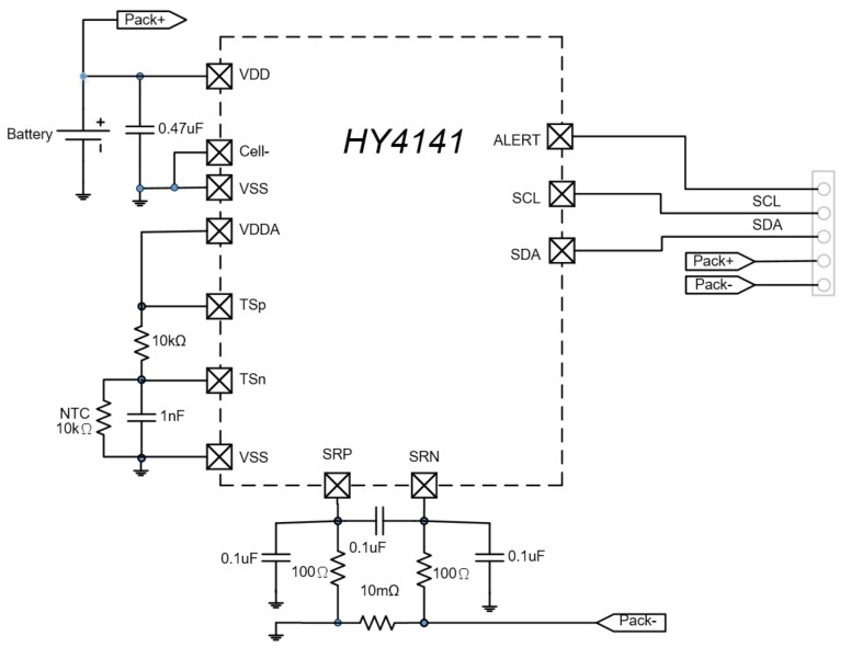
鋰電池計量計
方案說明
HY4141是用於1串鋰電池的容量監測IC,也可以通過設置安裝在系統端。採用GaugePackTM技術,該技術整合了庫侖計數、開路電壓量測及電池特性的演算法,對電池容量進行精確監測和預估。HY4141適合使用於數碼及穿戴產品因為具有下列特點:
因為不需要充放學習,所以不隨著充放循環累積誤差
生產流程縮短及生產費用精簡,是一個最佳性價比的產品
MTP Memory 省電設計
I2C協定支援
外部線路精簡
應用架構
讓我們幫助您的產品找到最佳解決方案
聯絡我們
我們使用 Cookie 來增進您的瀏覽體驗以及分析我們的網站流量。點擊「同意」即表示您同意我們使用 Cookie。
使用政策
同意